mojira.dev
MC-33193

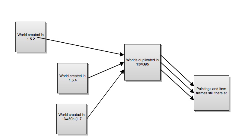
Ghost Item frames, maps and paintings in re-created worlds

When worlds are recreated, maps, item frames and paintings are still there (everything else is gone). The worlds that were recreated were made in

Minecraft 1.5.2
Minecraft 1.6.4
Minecraft 13w39b

Each was recreated in 13w39b. For all three, paintings and item frames were duplicated.

Strangely, this doesn't occur when copying from 1.6.4 to 1.6.4, or 1.5.2 to 1.6.4.

(Two with almost same background are from 13w39b to 13w39b, two with different background are from 1.6.4 to 13w39b, and the one over the ocean is 1.5.2 to 13w39b.)

The item frames and paintings are also duplicated in different dimensions at the same coordinates, in both the re-created world and the original. A separate bug report, marked as duplicate of this one, also states the same problem with maps.

However, this issue seems to have been fixed in 1.7.4.

How to reproduce:
01 Create a world; regular, superflat, large or amplified; in any version of Minecraft that has maps, paintings and item frames; in Survival or Creative; on 64- or 32-bit Windows or Mac OS X (on Linux?)
02 In any dimension, place some maps, paintings and/or item frames

03 Restart and change the version to any beta of 1.7 or 1.7.1
04 Go back in the world

05 Travel to a different dimension (e.g. the Nether and/or the End)
06 Go to the coordinates where you placed the maps/paintings/item frames in the first dimension
07 The maps/paintings/item frames are still there

08 Save and quit to title
09 Re-create world
10 Travel back to the coordinates where the maps/paintings/item frames were placed in the old world, in any dimension
11 Item frames, maps and paintings exist at those coordinates

Linked issues

MC-33187 item frames Resolved MC-33197 Floating Item Frame with Redstone in Nether Resolved MC-33232 Frames float in any new game created Resolved MC-33481 Spawning picture frames in new worlds Resolved MC-33512 Item frames are flying. Resolved

Attachments

Comments 11

Please check if MC-31785 describes your issue, I can no longer reproduce that. Will test with your procedure.

Nope; it's only if the "Re-Create World" function is used. I did not go into any other dimensions.

I can confirm. I played in my SP world using 13w39b. Then I made a new world, a super flat world. In the distance I saw some floating things, those were Item Frames. They were rendered at the exact location as in my SP world. I couldn't remove them.

Confirmed; they are ghosts

1 more comments

Also happens in the End, although this is probably trivial if you're trying to shoot a dragon that's a hundred metres away and automatically regenerates its health.

Also happens in the Nether (in both the worlds)

All three of the ones in the other dimensions are ghosts

This issue doesn't seem to happen in 1.7.4 anymore. Could someone please confirm?

Jeffrey C

(Unassigned)

Confirmed

block, dimension, end, item, item-frame, map, nether, overworld, painting, world

Minecraft 13w39b, Minecraft 1.7.1

Minecraft 1.7.4

Retrieved